1. 系统简介
HX100/HX400新能源硬件在环(HIL)平台,主要为教学及科研设计的风电、光伏、储能等电力电子及电机硬件在环仿真交钥匙开发、测试及研究平台。基于该平台,用户无需关注HIL平台如何搭建、上位机软件如何配置,节省了平台搭建、软件环境配置、框架模型构建所需要的大量时间,将宝贵的时间全部留给了核心算法研究、开发和验证测试,可极大程度地方便教学及科研工作。
2. 系统组成
HX100/HX400新能源硬件在环(HIL)平台主要包括HIL101/HIL404高精度实时仿真器、HX6022自动代码生成DSP控制器、Typhoon HIL实时仿真软件包、电力电子及电机HIL示例模型(含Simulink双闭环控制算法模型)、高精度示波器、BNC接口板及上位机PC。

图 1 平台连接示意图

图 2 平台现场测试示意图

图 3 HIL101前面板

图 4 HIL101背面板

图 5 HIL404前面板

图 6 HIL404背面板
表1. HX100/HX400新能源硬件在环(HIL)平台组成表

3. 系统功能
HX100/HX400新能源硬件在环(HIL)平台可方便地用于电力电子及电机等领域的科研或者教学工作。借助平台配套的示例模型,平台具备方便的电力电子控制和电机控制的HIL仿真测试功能。基于平台配套的示例的模型,用户可以方便的对系统的功能进行扩展。
科研领域主要可扩展功能可包括:
(1)新能源风、光、储控制算法研究、开发及测试验证。
(2)电机调速、电机控制算法研究、开发及测试验证。
(3)多逆变器(HIL101仿真器最多3台,HIL404仿真器最多4台)协调控制策略研究、开发及测试验证。
教学方面,该平台具有灵活的扩展能力,可方便地支持电力电子及电机领域的各个教学实验纯数字仿真及HIL仿真,如:
(1)直流斩波电路实时仿真HIL实验(Buck斩波电路、Boost斩波电路、Sepic斩波电路、Cuk斩波电路、Zeta斩波电路等等)
(2)单相正弦波(SPWM)逆变电源实时仿真HIL实验
(3)单相交直交变频电路实时仿真HIL实验
(4)移相控制全桥零电压开关PWM变换器实时仿真HIL实验
(5)三相桥式半控整流实时仿真HIL实验
(6)三相桥式全控整流及有源逆变电路实时仿真HIL实验
(7)三相三电平特定谐波消除PWM调制实时仿真HIL实验
(8)方波无刷直流电动机(BLDCM)调速系统实时仿真HIL实验
(9)双闭环三相异步电动机调压调速系统实时仿真HIL实验
(10)正弦脉宽调制(SPWM)变频调速系统实时仿真HIL实验
(11)空间电压矢量脉宽调制(SVPWM)变频调速系统实时仿真HIL实验
(12)矢量变换控制与直接转矩控制变频调速系统实时仿真HIL实验
4. CHIL示例模型
为方便HX100/HX400新能源硬件在环(HIL)平台使用,汉象公司提供了两套完整的CHIL示例模型,分别是并网逆变器双闭环控制CHIL仿真以及电机调速双闭环CHIL仿真。
4.1 并网逆变器双闭环控制示例
采用典型的LC滤波逆变器拓扑,基于MATLAB自动代码生成功能搭建实现了PQ外环和电流内环的双闭环控制算法。
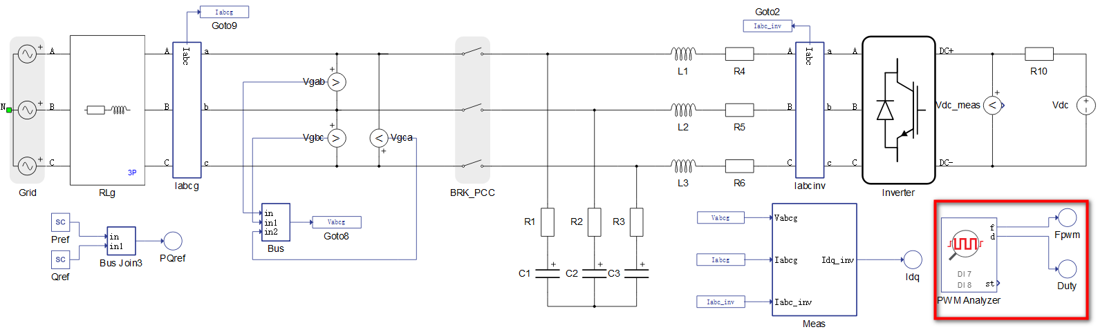
基于Typhoon HIL实时仿真软件并网逆变器模型见下图所示,主要包括等值电网、LC滤波器、并网断路器、三相逆变器模块以及测量模块等。

图 7 并网逆变器对象模型
配套的SCADA界面如下图所示。

图 8 并网逆变器SCADA面板
其中,主要控件的功能如下:
★ Grid Monitor分组:电网电压设置以及信息观测;
★ Inverter分组:逆变器信息观测以及控制;
★ PWMs:以250ms刷新率,指示PWM状态(主要用以观测是否有PWM)。
主要需要的操作是在Inverter分组里,包括:
★ InitIO:模型启动运行初始化事件,自动配置设置IO输出以及自动给定功率参考值;
★ En:选择控件,模型以及控制器程序运行后,使用该控件功能进行并离网操作;
★ Pref:正常并网之后,设置功率参考值;
★ Qref:正常并网之后,设置无功参考值。
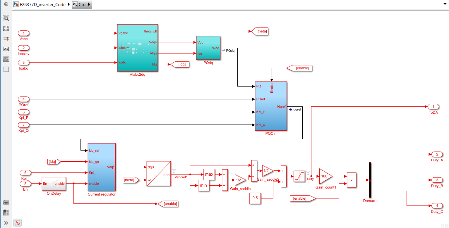
并网逆变器双闭环控制自动代码生成控制算法模型如下图所示。

图 9 并网逆变器控制算法模型

图 10 并网逆变器双闭环控制算法示意图
控制执行周期10kHz。从图中也可以看出模型主要有如下几个部分:
★ 橘红色框部分:模型初始化配置模块,包括ADC数据读取;
★ ArrangeADC子系统:获取外扩16路16位ADC的数据,并进行重新排序;
★ ADCToReal子系统:将AD读到的数据转成模型中的实际值;
★ Ctrl子系统:双闭环控制算法子系统,可根据需要修改;
★ LED_control子系统:控制HX 6022的LED周期性闪烁子系统;
★ 3路DAC模块:输出参考波到HIL仿真器的模拟量输入1~3通道;
★ 3个ePWM模块:生成6路PWM脉冲;
★ 1路GPIO模块(FromTyDO07):控制算法使能信号,接收来自HIL仿真器DO的第7个通道信号,高电平使能控制算法执行。
CHIL系统运行后,在SCADA可以方便触发控制器运行、修改有功或者无功的参考值,查看波形,观测控制器的控制效果或者保存数据等等。

图 11 SCADA界面设置有功及无功参考值

图 12 CCS变量观测情况
4.2 电机调速双闭环控制示例
采用典型的永磁同步电机,基于MATLAB自动代码生成功能搭建实现了转速外环和电流内环的双闭环电机调速控制算法。
基于Typhoon HIL实时仿真软件电机调速模型见下图所示,主要包括直流电源、调速变频器、电流测量以及电机模块。

图 13 电机调速对象模型
电机调速模型配套的SCADA界面如下图所示。

图 14 电机调速SCADA面板示意图
其中主要控件的功能如下:
★ Settings分组:转矩、转速设置以及IO初始化等;
★ PWMs:以250ms刷新率,指示PWM状态(主要用以观测是否有PWM);
★ Capture/Scope:高速示波器,显示电压电流、转速等信息,可在线添加或者修改显示变量。
主要需要的操作是在Settings分组里,包括:
★ InitIO:模型启动运行初始化事件,自动配置设置IO输出;
★ LoadTorque:滑块控件,设置电机参考转矩(需要等电机稳定运行后);
★ SpeedRefSet:滑块控件,设置电机参考电磁转速(需要等电机稳定运行后);
★ Reset:按钮控件,触发HIL数字量7通道输出,复位HX 6022控制器控制算法;
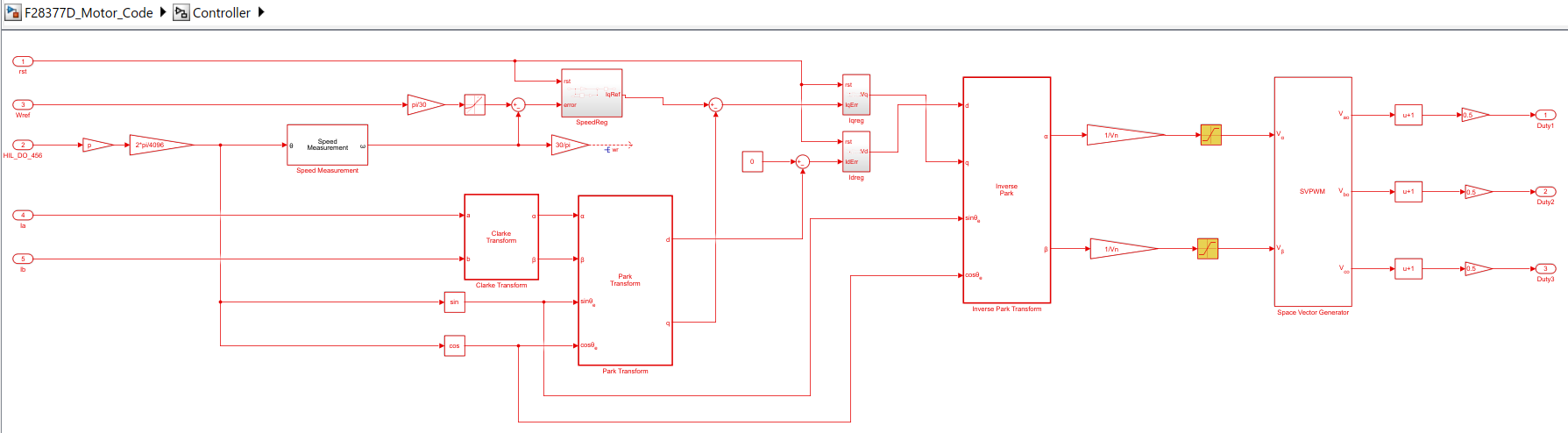
自动代码生成控制算法模型见下图所示,控制执行周期10kHz。整体结构与并网逆变器控制算法非常类似,主要的不同是eQEP2模块用于实现电机位置脉冲检测和转速提取提供输入信息。其输入信号来源HIL404的DO输出的4~6通道(ABZ)。

15 电机调速自动代码生成控制算法模型顶层

图 16 Controller控制算法子系统
同样地,SCADA界面(正常情况下此时电机调速闭环已经运行起来了,如果控制异常,可以尝试点击Reset按钮复位控制算法),在界面中,可通过LoadTorque和SpeedRefSet分别给定电机的转矩和转速参考值,查看模型的跟踪效果。如下图所展示的结果为转矩给定100Nm时,电机参考转速从2000rpm阶跃到4000rpm控制过程。

图 17 转速阶跃控制过程

图 18 2000rpm时展开波形

图 19 4000rpm时展开波形